La epilepsia siempre ha estado en el centro de atención de los organismos de salud por ser una enfermedad que afecta a un porcentaje importante de la sociedad. Se pueden presentar crisis epilépticas (como convulsiones o crisis de ausencia) que, si no se controlan, probablemente tengan grandes repercusiones en la calidad y el desarrollo de vida de quien las presenta. Por esto, es importante comenzar respondiendo a la siguiente pregunta: ¿Qué es la epilepsia?
¿Cómo se define la epilepsia?
Según la Organización mundial de la Salud (OMS) y la Liga Internacional de Lucha Contra la Epilepsia (ILAE), la epilepsia se define como una afectación recurrente y crónica de crisis epilépticas que se desencadenan por cargas eléctricas anormales.
Tiene una presentación clínica variada, con múltiples factores y sin ser provocados (Reséndiz y Aguirre García, 2011).
Entre las crisis se presentan aspectos como:
- Pérdida de conocimiento
- Movimientos involuntarios y/o convulsiones
- Sensaciones diferentes
- Alteraciones del humor y de las funciones mentales
La aparición de las crisis epilépticas ocurre por una activación neuronal excesiva, repentina y, usualmente, en periodos breves (González, 2005).
Dentro de la incidencia, la OMS indica que actualmente 50 millones de personas padecen esta enfermedad, convirtiéndose como uno de los trastornos neurológicos más comunes.
Asimismo, se calcula que el 75% de los afectados comienza con dificultades antes de los 18 años. El porcentaje de mujeres y hombres que sufren esta enfermedad es similar (Reséndiz y Aguirre García, 2011).
¿Por qué se produce la epilepsia?
Para conocer el funcionamiento de la epilepsia es importante entender que la unidad funcional del sistema nervioso central es la neurona. Esta se comunica con otras a través de potenciales de acción y sinápticos. La comunicación normal es regulada por un equilibrio entre las señales excitatorias y aquellas inhibitorias que reciben las neuronas.
Ahora bien, cuando hay un desequilibrio pueden generarse descargas descontroladas de impulsos excitatorios, ya sea por sobreexaltación o reducción de la inhibición en la neurona. Por esto, dicho desequilibrio se ha relacionado con una afectación en el neurotransmisor GABA (ácido gamma-aminobutírico), encargado de la inhibición.
La etiología de tal desequilibrio se puede originar por tres afectaciones diferentes:
- Daño cerebral adquirido. Por ejemplo, traumatismo craneoencefálico, daños vasculares, tumores o infecciones.
- Afectación genética, la cual origina la epilepsia ideopática.
- Causas no determinadas, entre las que se encuentra la epilepsia criptogénica.
¿Cómo se puede valorar la epilepsia?
Para hacer una valoración de la epilepsia, se puede hacer uso de diferentes técnicas. La más utilizada y conocida es el electroencefalograma (electroencephalogram, EEG, en inglés).

Esta herramienta permite registrar la actividad eléctrica del cerebro, detectando el momento en que aparecen las crisis convulsivas, su localización, extensión y reactividad ante estímulos externos o internos.
De igual manera, se han utilizado técnicas de neuroimagen para examinar la estructura cerebral y saber si existen anomalías que puedan estar generando las crisis epilépticas.
Lo cierto es que para los niños, es una herramienta de gran utilidad porque se pueden valorar defectos en la migración neuronal o displasias corticales (González, 2005).
¿Qué tipos de epilepsia hay?
Existen múltiples maneras para hacer una clasificación de la epilepsia. Esto depende del foco atencional que se presente.
Tipos de crisis
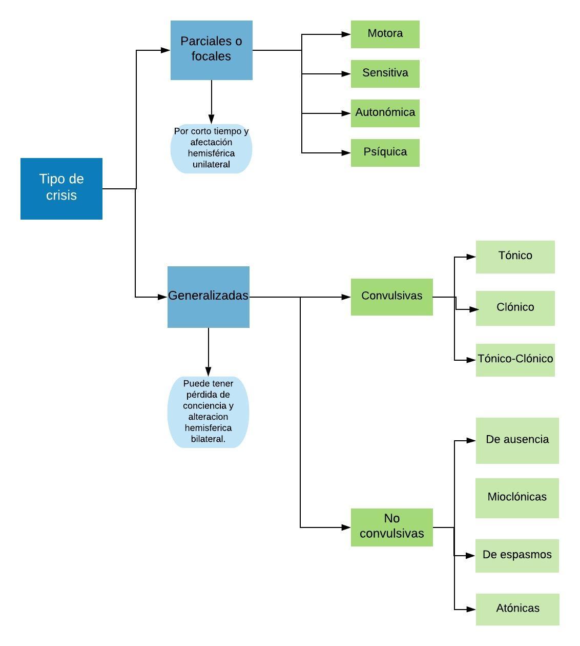
Una de las clasificaciones que se puede llevar a cabo depende del tipo de crisis epilépticas que presenta la persona. Esta clasificación tiene en cuenta aspectos como el tipo de afectaciones que hay en los hemisferios y si hay presencia de convulsiones o no, entre otros. Se evidencia en la gráfica 1.

Con este esquema se pueden entender los diferentes tipos de epilepsia que se dan dependiendo del tipo de crisis que presenta la persona (Ruto, 2005; Yusta, 2005):
Parciales o focales
- Motoras: Se sufren sacudidas rítmicas en alguna parte del cuerpo que se relaciona con las convulsiones.
- Sensitivas: Asociadas con estimulaciones en alguno de los órganos de los sentidos como hormigueos o visualizaciones de luces, entre otros.
- Autonómicas: Existe un malestar de carácter extraño e intenso que puede ir ascendiendo desde el estómago hacia la cabeza en un espacio de tiempo limitado.
- Psíquicas: Presencia de pensamientos extraños que aparecen bruscamente. Por ejemplo, haber vivido una situación anteriormente sin que esto sea cierto.
Generalizada con convulsiones
- Tónica: Hay una pérdida de conciencia brusca y la persona comienza a tener rigidez en todo el cuerpo.
- Clónica: Existen movimientos rítmicos de todo el cuerpo. Estas crisis pueden producir mordeduras en la lengua, labios amoratados y expulsión de orina.
- Tónico-clónica: Se presenta una crisis mixta que comienza con la parte tónica y después con la clónica. Son las más serias y problemáticas.
Generalizada sin convulsiones

- Ausencia: Se produce cuando la persona permanece quieta por unos segundos, sin tener conciencia de su entorno y con la mirada fija. La recuperación es inmediata y en muchas ocasiones pasa desapercibida.
- Mioclónicas: Sacudida instantánea y brusca de partes o de todo el cuerpo que produce que la persona suelte los objetos que tenga en las manos. Dura pocos segundos y, mayoritariamente, no son percibidas por esta.
- Espasmo: Es una flexión o extensión brusca de la cabeza y el cuerpo entre 1 y 5 segundos. Suelen repetirse varias veces al día y se presentan en niños menores de 1 año.
- Atónica: Hay pérdida de la consciencia y tono muscular, por ende, la persona cae bruscamente al suelo. Suele suceder por una contracción muscular simétrica, bilateral y prolongada.
Etiología de la enfermedad
Otra clasificación que existe de la epilepsia es la que se hace según la etiología de la enfermedad. Para esta clasificación existen tres tipos:
- Epilepsia sintomática, causada por una lesión orgánica en el cerebro.
- Ideopática, relacionada con la edad. Normalmente, tiene una expresión genética para que se desarrolle.
- Criptogénica, en la que no se conoce cuál es el origen de la enfermedad.
Localización
Otra clasificación que se presenta se realiza según la localización. En este caso, se tipifica la epilepsia de acuerdo a la región donde comienza el foco epiléptico. Se caracterizan en parietal, occipital, frontal y temporal. Siendo las dos últimas las que se presentan con más frecuencia.
Conclusión
Se puede indicar que la epilepsia es una patología que afecta tanto a niños como adultos por un desequilibrio eléctrico en el cerebro. Para tener un diagnóstico adecuado y, por tanto, un buen tratamiento, hay que tener en cuenta todas las características.
La primera y de vital importancia es la realización de EEG que confirme la existencia de dicha patología. Además de conocer cuál es la gravedad de la crisis, en qué contextos se presenta y si se puede conocer el origen de la misma.
Todo esto se hace necesario para que la persona que tiene epilepsia pueda poseer cierto control sobre sus crisis y, posteriormente, una buena calidad de vida.
Referencias bibliográficas
- González, G. (2015). La evaluación neuropsicológica inicial para la epilepsia infantil. Ciencia & futuro, 5(3), 99-119. http://revista.ismm.edu.cu/index.php/revista_estudiantil/article/download/1164/586
- Ruto, M. (2005). Cómo afrontar la epilepsia. Una guía para pacientes y familiares. Entheos.
- Reséndiz, J. y Aguirre García, E. (2011). Epilepsia infantil, diez puntos básicos para la psiquiatría. Salud mental, 35(5), 451-457. https://www.medigraphic.com/cgi-bin/new/resumen.cgi?IDARTICULO=31279
- Yusta, (2005). Crisis convulsiva. Concepto, clasificación y etiología. Emergencias: Revista de la Sociedad Española de Medicina de Urgencias y Emergencias, 17(5), 1068-1073. https://dialnet.unirioja.es/servlet/articulo?codigo=1334458






















